Trámite de solicitud y Evaluación
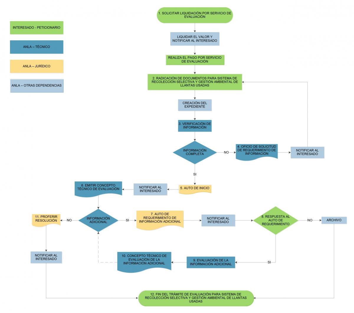
A continuación, se presenta el flujograma del proceso que se surte al interior de la entidad para la etapa de evaluación de los Sistemas de Recolección Selectiva y Gestión Ambiental de Llantas Usadas.
Una vez el usuario haya radicado la información del Sistema para su aprobación por parte de ANLA, se inicia con la apertura de un expediente VDI y se procede a realizar la verificación inicial de la documentación presentada. Si esta información está conforme a los requerimientos de inicio establecidos por la ANLA, se emite un Auto de inicio del trámite, el cual es debidamente notificado.
Diagrama de flujo
A continuación se listan los documentos de verificación de inicio que debe remitir el usuario por tipo de sistema una vez identifique que supera el umbral establecido en las tablas 1 y 2 del artículo 3 de la Resolución 1326 de 2017 en unidades por tipo de llantas y/o de vehículo.
Conforme con lo anterior, es necesario que los productores revisen las actualizaciones de subpartidas arancelarias clasificadas efectuadas por el Ministerio de Comercio Industria y Turismo (MINCIT).
- Soporte del pago por concepto del servicio de evaluación para la aprobación del sistema de recolección.
- Comunicación de presentación suscrita por el representante legal.
- Presentación del Sistema de Recolección Selectiva y Gestión Ambiental de Llantas Usadas por VITAL (Artículo 9 de la Resolución 1326 del 06/07/2017).
- Validación en RUES del certificado de existencia y representación legal de la persona jurídica constituida.
- Contenido del Sistema de Recolección Selectiva y Gestión Ambiental de Llantas Usadas (Artículo 8 de la Resolución 1326 del 06/07/2017).
- Soporte del pago por concepto del servicio de evaluación para la aprobación del sistema de recolección.
- Presentación del Sistema de Recolección Selectiva y Gestión Ambiental de Llantas Usadas por VITAL (Artículo 9 de la Resolución 1326 del 06/07/2017). Se debe especificar la alternativa de presentación del sistema colectivo (Artículo 7 de la Resolución 1326 del 06/07/2017).
- Validación en RUES del Certificado de existencia y representación legal de los productores reportados como integrantes del colectivo y de la persona jurídica constituida en el caso de la alternativa a).
- Contenido del Sistema de Recolección Selectiva y Gestión Ambiental de Llantas Usadas (Artículo 8 de la Resolución 1326 del 06/07/2017)."
- Persona jurídica Constituida
- Comunicación de presentación suscrita por el representante legal del sistema colectivo.
- Texto dentro de la comunicación mediante la cual se presenta el sistema, en el que manifiestan los miembros de la persona jurídica la voluntad de obligarse solidariamente en el cumplimiento de las obligaciones que se deriven de dicho sistema
- Acuerdo entre productores (vocería)
- Comunicación mediante la cual se presenta el sistema, suscrito por cada uno de los integrantes del acuerdo de productores.
- Documento de acuerdo de productores en donde se señala la responsabilidad de cada uno en la ejecución del sistema, debidamente suscrito por todos los integrantes. En la comunicación de presentación del sistema, verificar que se designa el vocero o representante del mismo.
- Persona jurídica Constituida


